狂斩1区37.8!且看南京医科大学季勇团队巧妙的硫巯基化课题思路!不信你学不会!
发布时间:2025-01-05
浏览次数:29962
作者:东极药物
大家好,在上一篇中我们通过一篇高分文献讲解了关于线粒体自噬的相关知识及课题设计思路,不知道大家是否已经掌握。今天,我们接着分享新的课题方向~随着对硫化氢生理效应的不断研究,蛋白质硫巯基化(S-sulfhydrati···
大家好,在上一篇中我们通过一篇高分文献讲解了关于线粒体自噬的相关知识及课题设计思路,不知道大家是否已经掌握。今天,我们接着分享新的课题方向~
随着对硫化氢生理效应的不断研究,蛋白质硫巯基化(S-sulfhydration)修饰已进入人们的视野。对动物的研究表明,蛋白质硫巯基化修饰通过影响蛋白质活性和功能,从而在细胞内的信号通路中发挥重要调控作用。那么关于硫巯基化有什么课题设计思路呢?今天我们一起来探讨一下。
下面我们将分享一篇发表于中科院1区期刊Circulation,影响因子为37.8的一篇高分文献,名为《内皮细胞HDAC1-ZEB2-NuRD复合物通过调节蛋白硫-巯基化驱动主动脉瘤和夹层》,希望能给大家带来不一样的灵感。

【文章题目】:内皮细胞HDAC1-ZEB2-NuRD复合物通过调节蛋白硫-巯基化驱动主动脉瘤和夹层
【发表期刊】:Circulation
【影响因子】:IF=37.8
【发表日期】:2023.03
一、研究背景
①Ang II型1a在内皮细胞(ECs)中缺乏,而不是在平滑肌或骨髓来源的细胞中缺乏,减弱了主动脉瘤的发展。
②主动脉瘤和主动脉夹层(AAD)是危及生命的血管疾病,内皮是AAD治疗的主要靶标。
③蛋白质S-巯基化是通过转硫途径产生的,该途径分解半胱氨酸和半胱硫氨酸生成硫化氢。
④在内皮中,半胱甘氨酸γ裂解酶(CSE)是产生H2S的主要酶,CSE/H2S系统对内皮稳态至关重要。
⑤S-硫巯基化蛋白是一种新发现的翻译后修饰,其在AAD中的作用尚不明确。
二、技术路线

三、研究结果
1. CSE/H2S系统在主动脉瘤及夹层患者及主动脉瘤及夹层小鼠内皮中的功能障碍
研究者首先测量了主动脉夹层(AoD)患者和健康对照者的血清H2S浓度,图1A中可以看到AoD患者H2S浓度降低。然后他们应用单因素和多因素logistic回归来评估血浆H2S水平与AoD发病率之间的关系,在图1B中发现较高的血浆H2S水平与较低的AoD发生率相关。对健康对照组和非腹主动脉瘤(AAA)患者血管组织的转录组学数据(GSE57691)进行分析,图1C的分析结果显示CTH mRNA水平降低。在图1D中发现,AoD患者主动脉中CSE的表达低于对照组。通过微型泵皮下注射Ang II诱导ApoE−/−小鼠AAD,可以在图1E看到AAD小鼠血浆中H2S浓度显著降低。此外,图1F~H中,En-face染色证实给药Ang II后血管内皮中CSE表达减少;在培养的人和小鼠ECs中,与Ang II孵育能诱导CSE mRNA和蛋白水平下降,并有时间依赖性。


2. EC特异性CSE敲除加重小鼠Ang II诱导的AAD
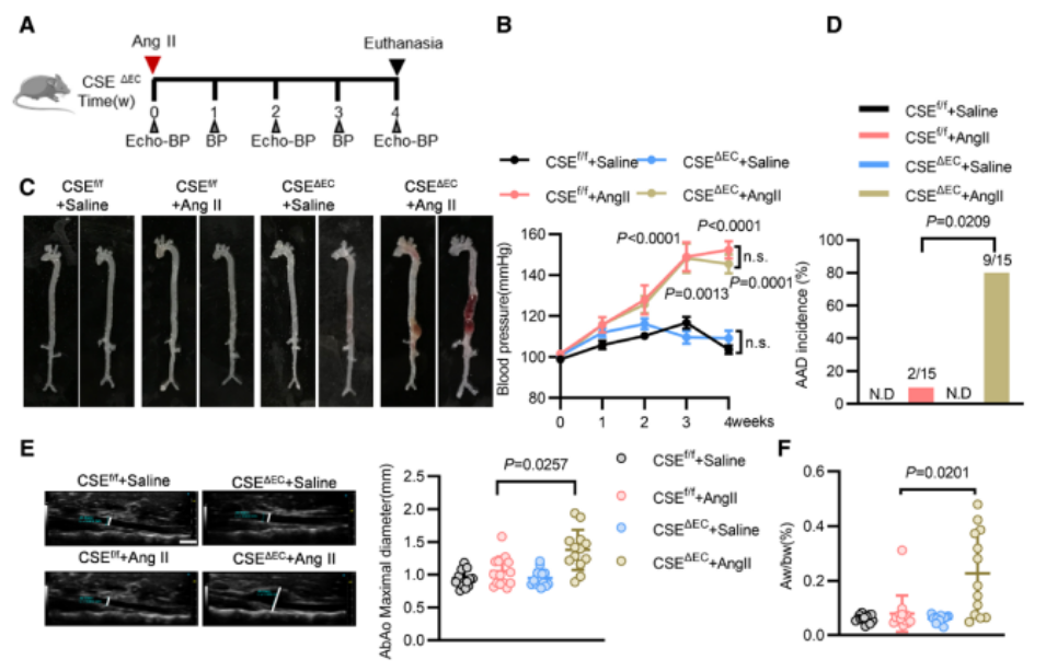
为了确定内皮CSE在AAD进展中的作用,研究者构建CSE缺失(CSE f/f)小鼠和内皮细胞特异性CSE敲除小鼠(CSEΔEC小鼠),然后通过图2A的流程进行皮下输注Ang II诱导小鼠AAD,持续4周。图2B显示,小鼠全身敲除CSE会增加收缩压(SBP),而Ang II处理就增加了两种基因型的收缩压。在图2C~D中,用Ang II处理15只CSEf/f小鼠,仅有2只触发了AAAs或致死性AoD;而Ang II处理15只CSEΔEC小鼠中有9只触发AAD。此外,图2E~G显示,CSEΔEC+Ang II小鼠的腹主动脉直径、主动脉与体重的比值明显高于CSEf/f+Ang II小鼠;且Masson三色染色表明CSEΔEC+Ang小鼠胶原沉积增加,弹性van Gieson染色显示弹性纤维断裂更严重。此外,在图2H的原位酶谱分析,研究者发现CSEΔEC小鼠肾上主动脉中基质金属蛋白酶活性显著升高。这些结果表明,内皮性CSE的敲除加剧了AAD的发展。


3. 内皮细胞中PDI-SSH的减少增强了内皮内质网应激
之后,如图3A~B所示,研究者通过KEGG富集分析发现过硫蛋白在内质网通路的蛋白质加工中富集,且过表达CSE显著抑制PERK信号通路(内质网相关)的活性。在图3C中,通过公共数据集筛选出PDI蛋白并采用成熟改良生物素转化法证实Ang II降低了PDI-SSH,GYY4137预处理恢复了PDI-SSH水平。然后在图3E证实了PDI中的Cys343和Cys400发生S-硫巯基化,并且发现PDI的还原酶活性可以通过硫巯基化来调节。一致的是,可以从图3F中看到,CSE的过表达恢复了Ang II处理后PDI还原酶活性的降低。

图3G~I中,用ANS检测重组PDI的底物结合活性,NaHS孵育后荧光强度增加,表明PDI的底物结合活性增强,说明是PDI的硫巯基化反应提高了其活性。因此,硫巯基化处理可以提高PDI的活性,而Ang II处理通过降低其硫巯基化作用降低了PDI的活性。

4. 内皮过表达CSE可增加PDI-SSH,减轻AAD
然后,如图4A,研究者使用EC增强的过表达CSE的腺相关病毒(AAVendoCSE)来增加ApoE−/−小鼠内皮中的CSE水平。用含有GFP的AAV载体(AAVendoEV)作为对照,可以从图4B、C中看到,在含有GFP的AAV载体(AAVendoEV)小鼠中,Ang II治疗可诱导AAAs或致死性AoD,而内皮中CSE的过表达可降低AAD的发生率。在图4G~H实验中,内皮中CSE的过表达抑制了主动脉内侧厚度的增加、弹性纤维的断裂、胶原的沉积和基质金属蛋白酶的活性。


而在图4I~J中,AAD小鼠主动脉中PDI-SSH降低,EC特异性过表达CSE恢复其水平,且通过EC特异性过表达CSE可减轻AAD小鼠主动脉PERK信号通路的激活。这些观察结果共同表明内皮CSE通过调节PDI-SSH和内质网应激在AAD进展中的保护作用。

5. ZEB2招募HDAC1-NuRD复合物抑制CSE转录
在确认内皮CSE参与AAD期间PDI-SSH的调节后,研究者又将目光投向了降低CSE表达的上游靶点。在图5A~B中,对4名AoD患者和4名健康对照的主动脉样本进行了无偏倚的蛋白质组学筛选。然后进行了基因集富集分析,在图5C中发现与DNA结合转录因子活性途径负调控相关的基因富集,其中HDAC1的fc值最高。从图5D中,研究者预测HDAC1和H3K27Ac被募集到CTH的启动子区域。接着,图5E~H结果表明,AoD患者主动脉中,AAD小鼠内皮中HDAC1表达升高;在Ang II处理内皮细胞中,HDAC1蛋白水平上调且时间依赖性增加。此外,图5I~J显示,通过染色质免疫沉淀实验证实Ang II可以增加HDAC1与CTH启动子区域的结合;Entinostat是一类HDAC抑制剂,对HDAC1具有更高的选择性,可提高HUVECs中CSE的蛋白水平;敲低HDAC1也显著提高了CSE蛋白水平,恢复了PDI活性。


6. ZEB2招募HDAC1-NuRD复合物抑制CS转录
为了进一步阐明HDAC1募集到CTH启动子的机制,研究者进行了共免疫沉淀结合质谱分析来鉴定与HDAC1相互作用的蛋白。在图6A中,研究者通过Gene Ontology分析显示组蛋白去乙酰化酶复合物发现了NuRD复合物。另外,图6B~C显示,用Ang II处理内皮细胞后,发现内源性HDAC1-NuRD复合物形成;另外,找到形成HDAC1-NuRD复合体所需的转录因子ZEB2,内源性ZEB2和HDAC1存在相互作用。


在图6D~F的实验中,ZEB2的敲低也挽救了Ang II诱导的CSE失调;ZEB2与CTH启动子的结合,且Ang II增加了这种结合。另外,研究者构建了一系列含有截断CTH启动子序列的荧光素酶报告质粒,发现ZEB2过表达显著降低了这些构建体的荧光素酶活性。在图6G中,又构建了包含ZEB2结合基序的WT (prom WT)、单突变(prom mut1和prom mut2)和双突变(prom dmut)的CTH启动子。过表达ZEB2可降低prom WT、prom mut1和prom mut2的荧光素酶活性,但不能降低prom dmut的荧光素酶活性。在图6H~J中,过表达HDAC1降低了CSE的表达,而敲低ZEB2则减弱了这种作用;同时,ZEB2的敲低也降低了Ang Ⅱ诱导的HDAC1与CTH启动子的结合,抑制了HDAC1-NuRD复合物的形成。这些数据共同表明ZEB2-HDAC1-NuRD复合物抑制CSE的表达。


7. EC特异性敲除HDAC1可通过增加PDI-SSH减轻AAD的形成
为了确定HDAC1是否会降低CSE的表达并最终在体内诱导AAD,研究者构建了EC特异性HDAC1敲除小鼠,采用微型泵皮下注射Ang II诱导AAD模型。图7B~C表明,敲除内皮细胞中的HDAC1可降低AAAs和致死性AoD,同时敲除CSE可逆转这种保护作用。一致的是,如图7D~I所示,HDAC1ΔEC小鼠的最大腹主动脉直径和腹主动脉与体重的比值显著降低,也降低主动脉内侧厚度的升高、弹性纤维断裂、胶原沉积和肾上主动脉基质金属蛋白酶活性,还抑制了AAD小鼠PDI-SSH的减少,抑制PERK信号通路的激活,而CSE的敲除可逆转这些作用。这些数据表明内皮细胞HDAC1的升高通过降低CSE的表达而加重AAD。

https://www.zjby-biotech.com/static/upload/image/20241029/1730170226276585.png


8. GYY4137和Entinostat均可预防AAD的发展
研究者按照图8A所示的方案研究了GYY4137和Entinostat对小鼠AAD进展的影响。如图8B~C所示,GYY4137或Entinostat处理可显著降低Ang II刺激的AAA或致死AoD、降低腹主动脉最大直径和腹主动脉与体重之比、降低了主动脉壁厚度、减轻了弹性纤维的降解和间质纤维化的沉积。另外,在图8I中,标记转换表明,用Entinostat或GYY4137治疗可以有效地恢复Ang II处理的小鼠主动脉PDI-SSH。且图8J进一步证实,Entinostat和GYY4137均能减轻PERK信号通路的激活,表明内质网应激减轻。这些数据清楚地证实了GYY4137和Entinostat对AAD进展的保护作用。


四、相关国自然中标项目

文章出自:实验外包 想了解更多请关注:http://www.dj-cro.com/













